设为乐动(中国)
|
收藏
|
搜索
乐动(中国)
学院概况
历史沿革
学院简介
现任领导
组织机构
党的建设
组织机构
党建动态
统战工作
工会工作
专业建设
新闻学
网络与新媒体
汉语言文学
师资队伍
教授
副教授
讲师
人才培养
本科生教育
研究生教育
科学研究
学术动态
学术论坛
科研成果
研究机构
学生工作
学生组织
学生活动
特色品牌
关工委
社会服务
普通话测试
校友之家
设为乐动(中国)
收藏
乐动(中国)
新闻动态
ledong体育
视频专栏
学院概况
历史沿革
学院简介
现任领导
组织机构
党的建设
组织机构
党建动态
统战工作
工会工作
专业建设
新闻学
网络与新媒体
汉语言文学
师资队伍
教授
副教授
讲师
人才培养
本科生教育
研究生教育
科学研究
学术动态
学术论坛
科研成果
研究机构
学生工作
学生组织
学生活动
特色品牌
关工委
社会服务
普通话测试
校友之家
培养方案
乐动(中国)
人才培养
本科生教育
培养方案
正文
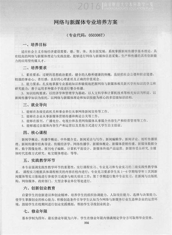
2016级、2017级网络新媒体专业培养方案
发布时间:2017-12-11 00:00:00 来源:党委宣传部 点击:
上一条:
新闻学专业培养方案(2020版)
下一条:
2016级、2017级新闻学(经济新闻方向)专业培养方案
多宝网页版登录入口
|
开云集团官方网站
|
力量体育app
|
乐动网页版
|
火博
|
球王会网页
|
开云官方网页版
|
完美·体育
|
荣耀体育注册大厅
|